得技通电子单片机编程器
 

编程器

|

 

编程器驱动

|

 

pic单片机

|

 

烧录器

|

 

ARM

|

 

yamaichi

|

 

TI

|

 

BGA

|

 

SOT

|

 

nand flash

 

仿真器

|

 

编程器软件

|

 

avr单片机

|

 

适配器

|

 

DSP

|

 

enplas

|

 

aries

|

 

QFP

|

 

CSP

|

 

nor flash

 

测试座

|

 

ARM仿真器

|

 

51单片机

|

 

老化座

|

 

keil

|

 

wells-cti

|

 

meritec

|

 

QFN

|

 

PGA

|

 

superpro

 

单片机

|

 

51仿真器

|

 

单片机学习

|

 

IC插座

|

 

Socket

|

 

3m textool

|

 

TSOP

|

 

SOP

|

 

MLF

|

 

HI-LO

 

开发板

|

 

单片机编程器

|

 

单片机组成

|

 

80C51

|

 

Adapter

|

 

plastronics

|

 

PLCC

|

 

DIP

|

 

ssop

|

 

NEC

设为首页  加入收藏

繁体版

0755-61361222

0755-83681644

0755-83681447

 首页 | 公司简介 | 新闻中心 | 产品中心 | 最近更新 | 编程器软件下载 | 编程器驱动下载 | 联系我们 | 解决方案 | 留言板 | 推荐商品 | 下载资料 | 【站内资料搜索】 
您当前的位置: 首页 >> 教学实验板 >> NEC uPD78F9202在线下载板使用说明
教学实验板/单片机开发板
在线下载器/下载线
已停产教学实验板/开发板

NEC uPD78F9202在线下载板使用说明


1. 引言
NEC uPD78F9202是78K0S/KU1+ 10MA微控制器的初学者实验板。
1.1 NEC uPD78F9202在线下载实验板的主要特征
易于使用的器件示范功能
NEC uPD78F9202在线下载实验板可以很方便地演示简单的LED灯等简单I/O口操作。
通过USB 接口供电
NEC uPD78F9202在线下载实验板通过USB 接口供电,不需要独立电源。
WriteEZ2 闪存编程软件
可以通过基于闪存编程软件的窗口,选择和下载应用程序到NEC uPD78F9202在线下载实验板用于评测。
支持模拟信号到数字信号的转换
可以使用多种输入/输出信号
如:连接到用户硬件上的所有I/O 端口、定时器输入/输出信号、使用USB UART 芯片FT232 的UART 接口、连接到LED 的4 个 I/O 端口。
2. 软件安装
2.1 汇编程序和整合开发环境PM+的安装
要安装包含有整合开发环境PM+的汇编程序包,可以点击安装程序中ra78k0s_w140_e.exe启动RA78K0S安装程序。产品ID: 00001083P
2.2 C编译器的安装
要执行用C 语言开发的程序,必须安装C 编译器。点击安装程序中的cc78k0s_w150_e,启动CC78K0S安装程序。
安装过程与PM+的安装相同:ID为00001758P
2.3 系统仿真器的安装
点击安装程序中的sm+for78k0s_kx1+_w102_e启动78K0S/Kx1+ 安装程序。
安装过程与PM+的安装相同:ID为00001664C
2.5 GUI软件驱动的安装
USB驱动程序的安装
在连接实验板到电脑前, 当 Windows 发现新的硬件后, 把刚才解压的驱动程序路径输入。Windows 会自行安装实验板的 USB 驱动程序。请使用光盘Drivers文件夹下的驱动程序。
3. 整合开发环境PM+和系统仿真器SM+
通过执行简单的程序,讲述用于78K0S (以后用 SM+代替)的整合开发环境PM+和系统仿真器SM+的基本操作。这章中假设的环境如下列所示。
所用的示例名: seven1
所用workspace:sevendemo.prw
3.1 PM+的启动和编译
1. 启动 PM+。在正常的安装方法下,通过顺序点击 开始 – 程序 - NECTools32 - PMplus 可以启动PM+。

2. 当 PM+ 启动,显示如图所示窗口。在折叠试菜单中点击 File - Open Workspace ,并打开工作区选择对话框。

3. 选择sevendemo.prw 后点击“打开”

4.Project Window 中显示一列相关的文件和函数。点击一个文件或函数之后,这个文件或函数的描述就显示在source window 中。要编辑程序,可直接在source window 中编辑。
5.要编译和汇编,点击 (build icon) 。

6.编译和汇编完成之后,显示“Build completed normally.”。点击OK 按钮。如果有错误发生,会显示“A builderror was found.”。在这种情况下,纠正错误的信息在Output 窗口中显示。

 

3.2 启动SM+ 和仿真执行
1. 点击PM+中的 Simulator Start Icon 启动SM+

2.启动SM+后,显示如图所示的窗口。点击不同的执行按钮可以执行操作,如执行和停止等,这个执行按钮在屏幕的左上角。

3.若要执行程序,点击按钮。执行开始后, source window 中的指针可以指示出被执行中的源文件的位置。根据当前程序的执行,I/O 面板中显示模拟管脚和外围器件的操作。
4.要暂停程序的执行,点击按钮,若要按步执行,点击按钮。
* 关于PM+和SM+的细节,参见各产品的在线文档。
4.实验板的使用方法
1安装参数文件
<1> 单击,开始-程序-NEC Tools32-Device File Installer

<2> 单击Brose,选择需要添加的参数文件所在文件夹,确定。

<3> 选择uPD78F9202,单击,参数文件安装成功。
2 打开PM Plus,载入工程,编译。(详细操作请查看前面章节)
3 把实验板上的跳线JP1—JP3跳至TO RUN处,即2,3短路(实验板上有详细标识)
4 连接实验板的USB
5 打开WriteEZ2软件,载入烧写参数文件,选择通信端口,具体设置如下图

6 打开需要烧写的HEX文件(此文件在你所建的工程文件夹下)
7 单击,出现该提示框

8把实验板上的跳线JP1—JP3跳至TO PC处,即1,2短路(实验板上有详细标识)后,
按确定
实验板就会进行烧写,显示工作进度

9 完成后,断掉USB,把跳线短接至2—3(即 TO RUN),实验板开始工作。

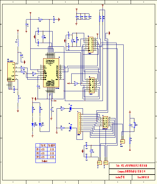
5.实验板原理图
 

Copyright (c) 2008 www.8051faq.com.cn Inc. All Rights Reserved.
深圳得技通电子有限公司 版权所有
ADD:深圳市深南中路赛格广场37楼3703室 TEL: 0755-61361234 E-mail:sale7-djt@aaa.cn
粤ICP备09055445号-2